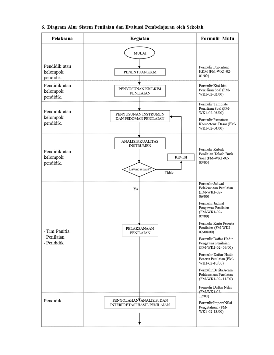
PROSEDUR MUTU - PENILAIAN TAHUN PELAJARAN 2023/2024 Admin SMAN6MLG 16 Oktober 20230 Comments1785 Pembaca Bagikan : Previous postNext post KomentarSearchCategoryBeasiswa ADEM3Info Beasiswa1Informasi16Karir0Kegiatan Peserta Didik2Kewirausahaan2Pengalaman siswa2Pengumuman0Prestasi1Program Sekolah0Sains dan Teknologi0Tips Belajar1Blog Terbaru 19 Mei 2025SELAMAT ULANG TAHUN IBU KHOFIFAH INDAR PARAWANSA 25 Maret 2025PRESTASI PESERTA DIDIK SMA NEGERI 6 KOTA MALANG LOLOS J.. 19 Maret 2025INFORMASI SPMB 2025 13 Maret 2025PESANTREN RAMADHAN SMA NEGERI 6 KOTA MALANG 05 Februari 2025PAMERAN KOLABORASI SENI BUDAYA DAN PKWUPopulerPENGALAMANKU SEBAGAI KETUA MPK 2022/2023 SMA NEGERI 6 M.. 25 Oktober 20234 Tips Agar Kegiatan Belajar di Rumah Tidak Membosankan 19 November 2020MENUMBUHKAN RASA KEKELUARGAAN DIHARI PASKAH 2024 26 April 2024Tips Memilih Bimbingan Belajar (Bimbel) Paling Tepat un.. 19 November 2020PENGALAMANKU SEBAGAI KETUA OSIS 2022/2023 SMA NEGERI 6 .. 23 November 2023DownloadPanduan sistem 177.49 KB 22585 DownloadTags#SMARIHEKSA #SMANEGERI6MALANG #SSD11 #SMARIHEKSASABADESA #PAsman6SMA NEGERI 6 MALANGsmariheksappdb#GUBENURsekolahsman6